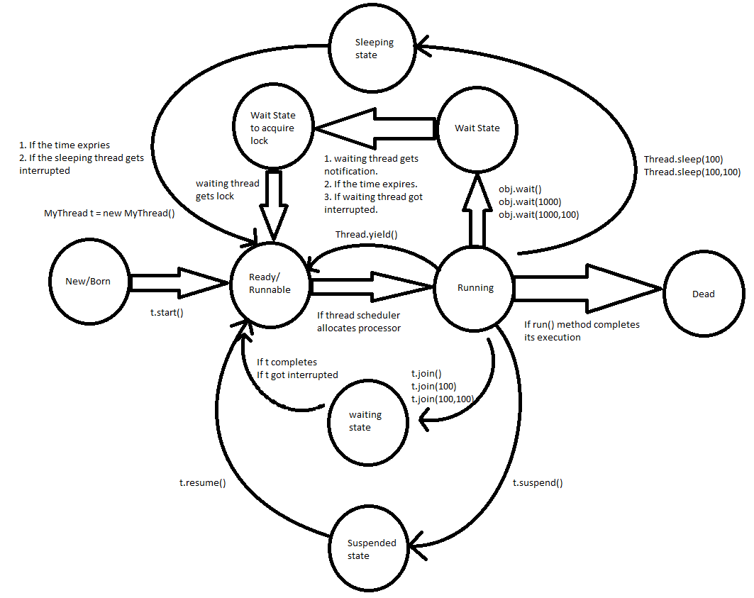
Thread life cycle in java July 27, 2019July 27, 2019 by Tyson Gill Share this:Click to share on Twitter (Opens in new window)Click to share on Facebook (Opens in new window)